Every consumer goods, industrial, and pharmaceutical company in India operates through a multi-tier channel network: Company → C&F (Carrying & Forwarding) Agents → Distributors → Dealers → Sub-dealers → Retailers. This network is the backbone of Indian commerce, moving products from factories to the last-mile.
Yet this network is almost entirely unstructured:
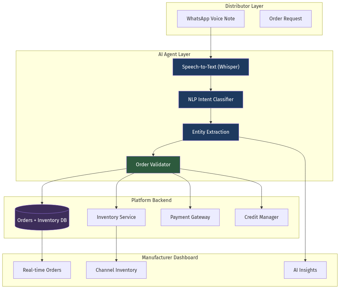
- Orders come via WhatsApp voice notes, phone calls, and manual Excel uploads
- Inventory visibility stops at the distributor level (if that)
- Sales data is unreliable, delayed by 2-4 weeks
- New product launches take 3-6 months to reach the full channel
- Commission calculations are opaque and dispute-prone
The market is massive and underserved. Existing "ERP for distribution" solutions are expensive, complex, and designed for large enterprises. SMB distributors have nothing.
