India operates one of the world's largest commercial vehicle fleets—15 million trucks, buses, and light commercial vehicles—generating approximately $15 billion in annual maintenance and aftermarket spending. Yet this massive market operates almost entirely offline, through fragmented relationships between fleet operators, garages, mechanics, and parts suppliers.
The tracking problem has been solved. Companies like Fleetx (350K+ vehicles, Rs. 113 Cr Series C) and Loconav have digitized GPS tracking, fuel monitoring, and route optimization. But the moment a vehicle needs service—a tire change, engine repair, or scheduled maintenance—fleet managers fall back to phone calls, WhatsApp negotiations, and paper-based records.
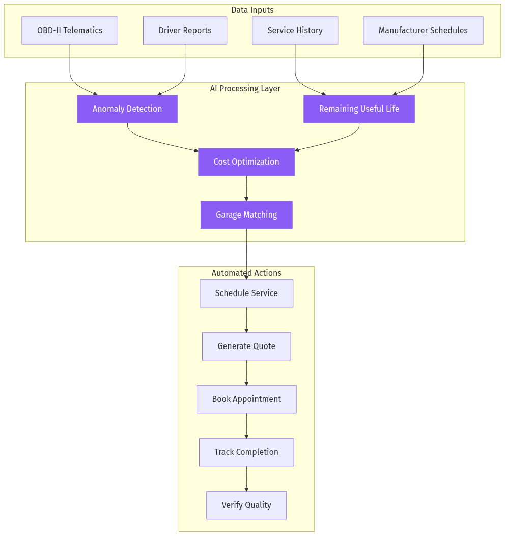
This creates a compelling AI opportunity: an intelligent maintenance layer that sits atop existing fleet management systems, predicting failures before they happen, automatically discovering the best-priced service providers, and managing the entire repair lifecycle without human intervention.


