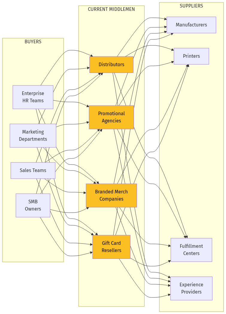
Corporate gifting is the invisible infrastructure of business relationships. From employee welcome kits and client appreciation gifts to trade show swag and holiday campaigns, companies spend billions annually on branded merchandise and thoughtful gifts.
Yet the industry remains stubbornly fragmented: thousands of small distributors, no pricing transparency, long lead times, and zero data on what actually works. Marketing teams still email 5 vendors for quotes, wait a week for responses, and hope the pens arrive before the conference.
This is a classic "spreadsheet economy" waiting for AI disruption.
The opportunity: Build an AI-powered platform that understands gifting intent, instantly matches to optimal vendors, automates procurement, and provides ROI analytics. Not another catalog—an intelligent agent that handles the entire gifting workflow from "We need something for our top 50 clients" to delivered-and-measured.


