ResearchSunday, February 22, 2026

AI Tariff & Trade Compliance Intelligence: The $170B Chaos Creates a Massive Automation Opportunity

When tariff rates change overnight—literally 10% to 15% in 24 hours—manual compliance processes collapse. The companies that survive trade wars won't be the ones with the best lawyers; they'll be the ones with real-time AI intelligence systems that see policy changes coming before the Federal Register publishes them.

1.

Executive Summary

The global trade compliance market is experiencing unprecedented volatility. In February 2026 alone, U.S. tariff policy shifted from 10% to 15% within 24 hours, trade deals with Indonesia slashed rates to 19%, and a Supreme Court ruling triggered a $170 billion refund fight. Meanwhile, companies still rely on customs brokers charging $200-500 per shipment, trade lawyers billing $500/hour, and spreadsheets that are outdated before the ink dries.

This chaos creates a clear opportunity: AI-powered trade compliance intelligence that monitors policy changes in real-time, automatically classifies products under HS codes, optimizes duty exposure across Free Trade Agreements, and generates compliance documentation autonomously.

The addressable market exceeds $15 billion annually. The winners will be those who treat trade compliance not as a cost center but as a competitive intelligence advantage.


2.

Problem Statement

Who Experiences This Pain?

Importers and Exporters:
  • 500,000+ U.S. companies import goods
  • Average company pays 3-7% of goods value in duties
  • Mid-market importers ($10M-100M) have no dedicated trade teams
  • SMBs rely entirely on customs brokers with no visibility
The Core Problems:
  • Policy Volatility is Unprecedented
  • - Trump administration announced 10% tariff, raised to 15% the next day - Indonesia deal: 32% → 19% in a single negotiation - China 301 tariffs: 25% on $250B of goods - Section 232 steel/aluminum: 25%/10% with exemption chaos
  • Classification is Complex and Error-Prone
  • - 18,927 HS codes in the U.S. tariff schedule - Wrong classification = penalties up to 20% of goods value - Average company misclassifies 15-30% of products - CBP audits increasing 40% year-over-year
  • Manual Processes Can't Keep Up
  • - Federal Register updates: 200+ trade-related notices per month - Free Trade Agreement rules: 20+ agreements, each with origin rules - Forced labor compliance: UFLPA requires supply chain mapping - Documentation requirements: Commercial invoice, packing list, COO, ISF
  • Information Asymmetry Favors Large Enterprises
  • - Fortune 500: Dedicated trade compliance teams, Big 4 advisory - Mid-market: Part-time CFO responsibility, reactive broker calls - SMB: Complete blind spot, pays whatever broker charges
    Current vs Future Trade Compliance
    Current vs Future Trade Compliance

    3.

    Current Solutions

    CompanyWhat They DoWhy They're Not Solving It
    Thomson Reuters ONESOURCEGlobal trade management suite$100K+ annual license, enterprise-only, slow to update
    Descartes SystemsCustoms and regulatory complianceComplex implementation, 6-12 month deployment
    Amber Road (E2open)Trade compliance platformAcquired, product stagnation, enterprise focus
    FlexportFreight forwarding with visibilityCompliance is add-on, not core intelligence
    Customs Brokers (Traditional)Manual classification and filingTransaction-based, no proactive intelligence
    Big 4 ConsultingTrade advisory and optimization$1M+ projects, reserved for Fortune 500

    Applying Zeroth Principles: What Are We Assuming?

    The industry assumes:

    • Trade policy will stabilize — History suggests otherwise; volatility is the new normal
    • Humans must interpret regulations — LLMs can now parse Federal Register notices faster than lawyers
    • Classification requires expertise — Computer vision + product databases can achieve 90%+ accuracy
    • Compliance is a cost — It's actually a competitive advantage when done right
    ---

    4.

    Market Opportunity

    Market Size

    • Global Customs Duties Collected: $800B+ annually
    • U.S. Customs Duties (2025): $97B collected
    • Trade Compliance Software Market: $1.2B (2024) → $3.8B (2030), 21% CAGR
    • Customs Brokerage Market: $12B globally
    • Trade Advisory Services: $5B+ annually

    The Real Opportunity: Duty Savings

    • Average duty rate: 3-7% of goods value
    • Potential optimization: 15-40% duty reduction through FTA utilization
    • FTA underutilization: Only 40% of eligible goods claim preferences
    • Misclassification recovery: $2B+ annually in overpaid duties

    Why Now?

  • Policy Chaos Creates Urgency: Companies that ignored compliance are now bleeding cash
  • AI Can Finally Parse Legal Text: LLMs understand tariff schedules and regulations
  • Real-time Data Feeds Exist: CBP, USTR, Federal Register all have APIs
  • SMB Expectations Changed: Post-pandemic, even small importers expect software solutions
  • $170B Refund Ruling: Supreme Court decision means companies must track historical rates
  • Incentive Mapping: Who Profits from Status Quo?

    • Customs brokers: Transaction fees on every shipment
    • Trade lawyers: Billable hours for classification disputes
    • Big 4 consultants: Multi-year optimization projects
    • Legacy software vendors: Annual license renewals without innovation
    All incumbents profit from complexity. AI simplifies, threatening their margins.
    5.

    Gaps in the Market

    Market Structure and Gaps
    Market Structure and Gaps

    Gap 1: No Real-Time Policy Intelligence

    Current state: Companies learn about tariff changes from news articles or broker emails, often days late. Opportunity: AI agents that monitor Federal Register, USTR, CBP, and even executive tweets in real-time.

    Gap 2: No Predictive Rate Changes

    Current state: Reactive compliance—respond after policy is final. Opportunity: Analyze congressional hearings, trade representative statements, WTO filings to predict changes 30-90 days out.

    Gap 3: No Autonomous Classification

    Current state: Humans read product descriptions, manually assign HS codes. Opportunity: Multi-modal AI that analyzes product images, specifications, and descriptions to classify automatically.

    Gap 4: No SMB-Accessible Solutions

    Current state: $100K+ software or per-transaction broker fees. Opportunity: $99-999/month SaaS with instant onboarding.

    Gap 5: No Integrated Optimization

    Current state: Classification, FTA analysis, and documentation are separate workflows. Opportunity: Single platform that classifies → optimizes → documents → files.

    Anomaly Hunting: What's Surprisingly Absent?

    • No company monitors Trump's Truth Social for trade policy hints — yet major announcements often appear there first
    • No platform cross-references supplier locations with FTA qualification — automatic duty savings left on the table
    • No AI validates broker classifications — companies blindly trust and overpay

    6.

    AI Disruption Angle

    How AI Agents Transform Trade Compliance

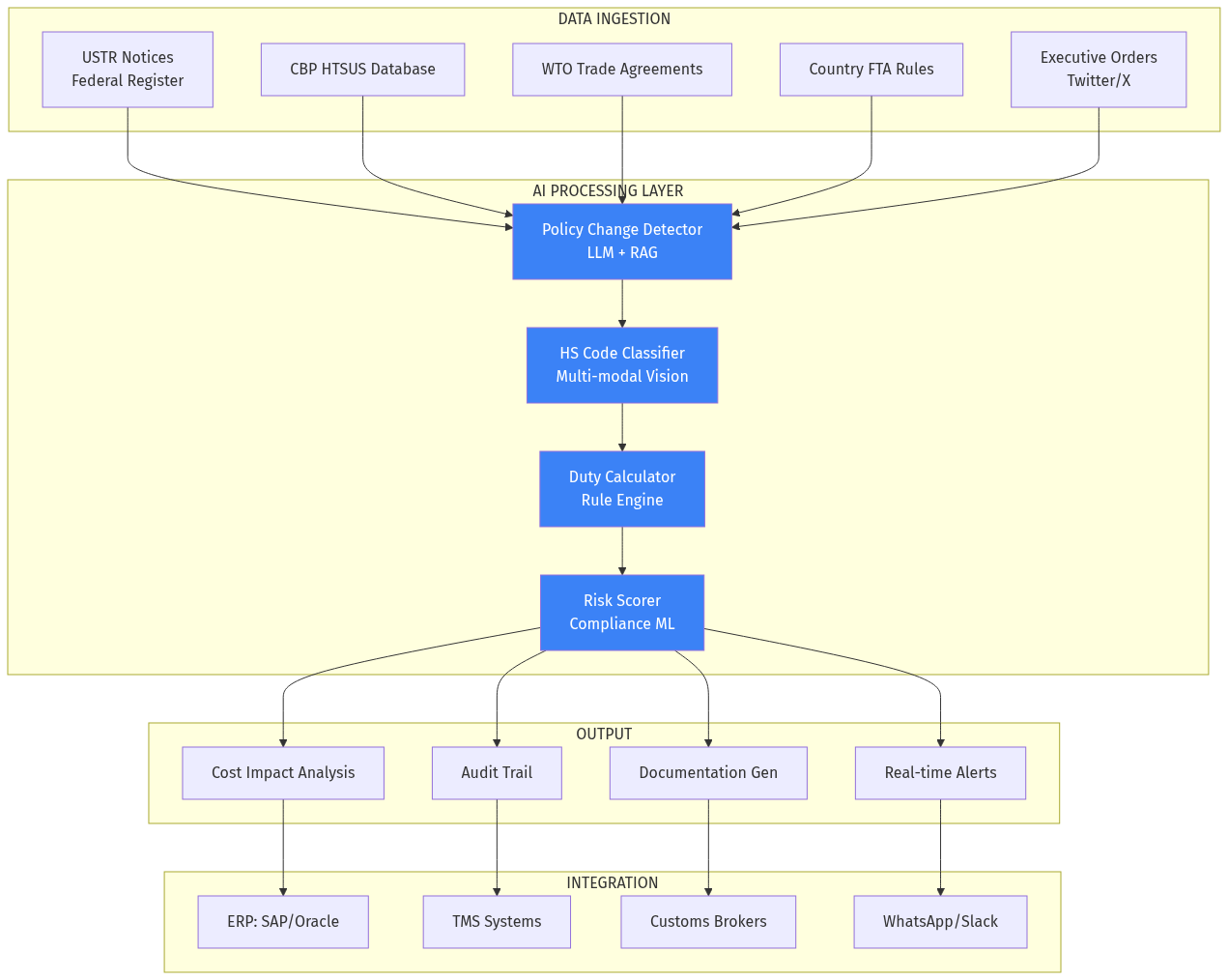
    AI Architecture
    AI Architecture
    1. Policy Monitoring Agent
    • Ingests Federal Register, USTR notices, CBP bulletins
    • Parses legal text using fine-tuned LLMs
    • Extracts: effective dates, product scope, rate changes, exemptions
    • Sends alerts within minutes of publication
    2. Classification Agent
    • Multi-modal: accepts product images, descriptions, tech specs
    • Cross-references 18,927 HS codes with product attributes
    • Provides confidence scores and alternative classifications
    • Learns from CBP ruling history (18,000+ binding rulings)
    3. Optimization Agent
    • Maps supply chain to FTA qualification
    • Calculates: MFN rate vs. FTA rate vs. tariff exclusion
    • Recommends: sourcing shifts, tariff engineering, FTZ utilization
    • Projects: annual duty savings by optimization strategy
    4. Documentation Agent
    • Auto-generates: commercial invoices, certificates of origin
    • Validates: ISF accuracy before filing
    • Maintains: audit trail for CBP examination
    • Prepares: protest letters for duty recovery

    Distant Domain Import: What Can We Learn?

    From Financial Trading:
    • Real-time market data feeds → Real-time policy feeds
    • Algorithmic execution → Automated filing
    • Risk modeling → Compliance risk scoring
    • Portfolio optimization → Duty portfolio optimization
    From Healthcare Coding:
    • ICD-10 classification AI → HS code classification AI
    • Revenue cycle optimization → Duty optimization
    • Audit defense documentation → CBP audit documentation

    7.

    Product Concept

    Core Platform: TariffIQ (Working Name)

    Tier 1: Monitor ($99/month)
    • Real-time tariff alerts for your product categories
    • Weekly policy digest
    • Basic HS code lookup
    Tier 2: Classify ($499/month)
    • AI-powered classification for 1,000 SKUs/month
    • Confidence scoring
    • Alternative code suggestions
    • CBP ruling database search
    Tier 3: Optimize ($1,999/month)
    • FTA qualification analysis
    • Duty savings projections
    • Supplier origin mapping
    • Tariff engineering recommendations
    Tier 4: Enterprise (Custom)
    • ERP integration (SAP, Oracle)
    • Custom classification models
    • Dedicated compliance agent
    • Duty recovery audit

    Key Workflows

    Workflow 1: New Product Import
    User uploads product → AI classifies → Shows duty implications → Recommends FTA route → Generates documentation
    Workflow 2: Policy Change Response
    AI detects Federal Register notice → Parses impact → Identifies affected products → Calculates cost impact → Recommends action → Drafts protest if applicable
    Workflow 3: Supplier Evaluation
    User enters supplier country → AI maps FTA eligibility → Projects duty with/without FTA → Recommends sourcing decision

    8.

    Development Plan

    PhaseTimelineDeliverables
    MVP8 weeksPolicy monitoring + basic alerting, HS lookup tool, email digests
    V1+8 weeksAI classification engine, product image upload, confidence scoring
    V2+8 weeksFTA analyzer, supplier mapping, duty optimization recommendations
    V3+8 weeksERP integrations, documentation generation, audit trail
    V4+8 weeksPredictive policy intelligence, duty recovery automation

    Technical Stack

    • Data Ingestion: Federal Register API, CBP HTSUS, USTR notices
    • AI Models: Fine-tuned LLM for legal text, CLIP-based vision for products
    • Rules Engine: FTA origin calculations, duty formulas
    • Integration: REST API, ERP connectors, customs broker EDI

    9.

    Go-To-Market Strategy

    Phase 1: Content-Led Acquisition (Months 1-3)

  • Free Tariff Rate Checker — Look up any HS code, see current rate
  • Weekly Policy Digest — Email newsletter summarizing trade changes
  • Tariff Impact Calculator — "How much will X tariff cost you?"
  • SEO: Target "tariff on [product]", "HS code for [item]", "FTA calculator"
  • Phase 2: Customs Broker Partnership (Months 3-6)

  • White-label classification tool for brokers
  • Revenue share on duty savings identified
  • API access for broker management systems
  • Training: Certify brokers on AI-assisted compliance
  • Phase 3: Direct Enterprise Sales (Months 6-12)

  • Target: Mid-market importers ($10M-100M in imports)
  • Hook: "We found $X in duty savings in your last year's filings"
  • Proof: Analyze their import data, show misclassifications
  • Close: Subscription + success fee on recovered duties
  • Phase 4: Ecosystem Expansion (Year 2)

  • Freight forwarder integration — Flexport, Freightos
  • Banking/trade finance — Letters of credit automation
  • Insurance — Cargo insurance tied to compliance scores

  • 10.

    Revenue Model

    Primary Revenue Streams

    StreamModelTarget
    SaaS Subscription$99-$1,999/month$5M ARR Year 1
    Classification API$0.10 per classification$1M ARR
    Duty Recovery Fees20% of recovered duties$3M ARR
    Enterprise Contracts$50K-500K/year$5M ARR

    Unit Economics (Target)

    • CAC: $1,500 (mid-market) / $15,000 (enterprise)
    • LTV: $12,000 (mid-market) / $150,000 (enterprise)
    • LTV:CAC: 8:1 / 10:1
    • Gross Margin: 80%+
    • Net Revenue Retention: 120%+ (expansion from classification volume)

    11.

    Data Moat Potential

    What Proprietary Data Accumulates?

  • Classification Training Data
  • - Every product classified improves the model - CBP ruling outcomes feed accuracy - Industry-specific classification patterns
  • Policy Impact Corpus
  • - Historical rate changes mapped to business impact - Predictive signals from pre-announcement indicators - Company-specific exposure profiles
  • Supply Chain Intelligence
  • - Supplier-country-product mappings - FTA qualification pathways - Alternative sourcing recommendations
  • Compliance Benchmarks
  • - What's the average misclassification rate by industry? - Which HS codes have highest audit rates? - What documentation gaps cause delays?

    Network Effects

    • More users → Better classification accuracy
    • More classifications → Better anomaly detection
    • More suppliers mapped → Better optimization recommendations
    • More audits processed → Better defense strategies

    12.

    Why This Fits AIM Ecosystem

    Alignment with AIM Vision

    AIM.in's mission: Help buyers DECIDE, not just ASK. Trade compliance is a decision support problem:

    • Which HS code is correct? (Classification decision)
    • Which supplier minimizes duty? (Sourcing decision)
    • Which FTA route to use? (Optimization decision)
    • When to protest a ruling? (Legal decision)

    Integration Points

    AIM VerticalIntegration
    thefoundry.in (Industrial)Duty-aware supplier recommendations
    instabox.in (Logistics)Customs-ready shipping documentation
    forx.in (Software)Trade compliance SaaS directory
    challan.in (Compliance)Duty payments, penalty tracking

    Domain Opportunity

    tariffiq.in or dutyops.in as standalone verticals under AIM umbrella.

    ## Mental Model Application

    Falsification (Pre-Mortem): Why Would This Fail?

  • Policy stabilizes — Trump/future admins reduce volatility (low probability)
  • CBP releases free AI tool — Government unlikely to innovate this fast
  • Enterprise vendors adapt — Thomson Reuters has resources but slow cycles
  • Customs brokers bundle AI — Possible, but they lack engineering DNA
  • Regulatory barriers — Licensed customs broker requirements for certain activities
  • Mitigation: Partner with licensed brokers rather than compete; focus on intelligence layer, not filing.

    Steelmanning: Why Incumbents Might Win

    • Trust: Importers trust 30-year broker relationships over startup
    • Liability: Wrong classification = penalties; who's responsible?
    • Integration: SAP/Oracle relationships are sticky
    • Complexity: Trade law has edge cases AI can't handle
    Counter: Position as "AI-assisted" not "AI-replaced." Augment brokers, don't displace. Start with classification accuracy improvement, not full automation.

    Second-Order Effects

    • If AI classification becomes standard, customs broker margins compress
    • If duty optimization is automated, sourcing decisions shift faster
    • If policy prediction works, companies lobby proactively rather than reactively
    • If SMBs can optimize, competitive advantage of large importers erodes

    ## Verdict

    Opportunity Score: 8.5/10

    Why This Scores High

    FactorScoreReasoning
    Market Size9/10$15B+ TAM, $97B in duties collected
    Problem Urgency10/10Tariff chaos is happening NOW
    AI Applicability9/10Classification + legal parsing are ideal AI use cases
    Competitive Gap8/10Incumbents slow; no SMB solution
    Data Moat8/10Strong classification and policy intelligence moat
    GTM Feasibility7/10Broker partnership required; enterprise sales cycle
    Timing10/10$170B refund ruling + daily policy changes

    Confidence Calibration (Bayesian)

    • Prior: Trade compliance software is mature but enterprise-focused
    • New Evidence: AI can now parse regulations; tariff volatility unprecedented; SMBs demand solutions
    • Posterior: 75% confidence this is a venture-scale opportunity

    Final Assessment

    The tariff chaos of 2025-2026 is a once-in-a-decade market dislocation. Companies that previously ignored trade compliance are now desperate for solutions. The incumbents are slow, expensive, and enterprise-only. AI has reached the capability threshold to automate classification and monitoring.

    Recommendation: Build this. Start with policy monitoring (fast MVP), add classification (defensible moat), then optimization (high-value expansion). Partner with customs brokers rather than compete. Target mid-market importers who have pain but no budget for Big 4.

    The companies that survive trade wars won't be the ones with the best lawyers. They'll be the ones with the best intelligence systems.


    ## Sources