ResearchThursday, February 19, 2026

AI Maintenance Work Order Intelligence: The $47B Opportunity to Eliminate Unplanned Downtime

Industrial maintenance remains one of the last bastions of paper, tribal knowledge, and reactive firefighting. While predictive maintenance gets the headlines, the real value unlock is in the mundane: intelligently parsing, classifying, scheduling, and learning from the millions of work orders generated daily across manufacturing floors worldwide.

1.

Executive Summary

Manufacturing plants generate 50-100 work orders daily per facility, yet 73% still manage them through legacy CMMS systems from the 1990s or literal paper forms. The result: $50B+ in annual unplanned downtime in the US alone, technician productivity at 35% wrench time, and critical repair knowledge walking out the door with every retirement.

AI-native work order intelligence represents a category-defining opportunity: not replacing CMMS, but augmenting it with natural language understanding, predictive scheduling, knowledge extraction, and continuous learning. The companies that crack this will own the operating system of industrial maintenance.

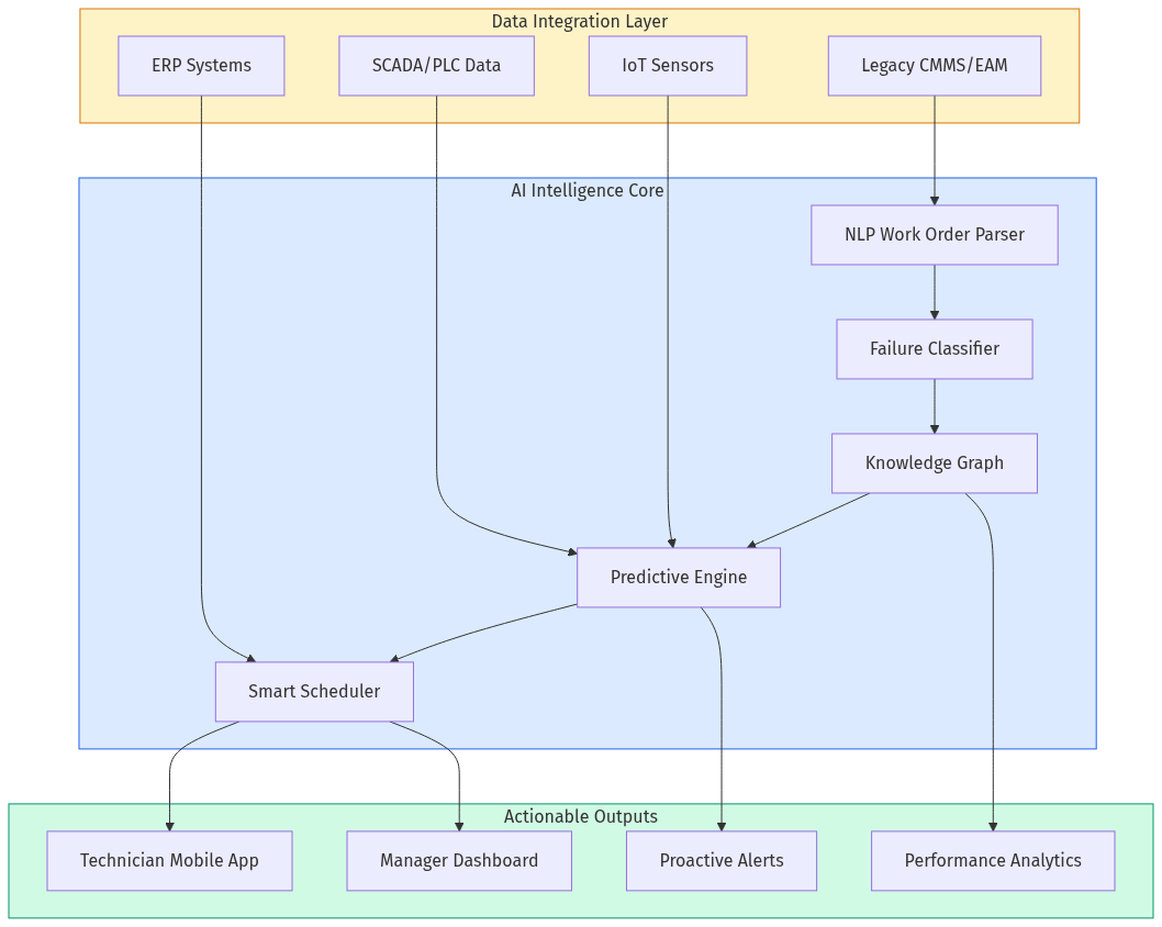
Maintenance Transformation Flow
Maintenance Transformation Flow

2.

Problem Statement

Applying Zeroth Principles: Before accepting that "maintenance needs better software," we must question the fundamental axioms: What are we actually optimizing for? Not software adoption—but wrench time, first-time fix rate, and knowledge transfer. Most CMMS vendors optimize for data entry compliance, which is precisely backward.

The Brutal Reality

For Maintenance Managers:
  • 65% of work orders lack sufficient detail to properly dispatch
  • Average time to find right technician: 23 minutes
  • Cross-shift knowledge transfer: essentially zero
  • Repeat failures within 30 days: 18-25% industry average
For Technicians:
  • Only 35% of shift time spent actually fixing equipment ("wrench time")
  • 28% lost to "hunting"—finding parts, tools, documentation
  • Critical repair knowledge lives in heads, not systems
  • New technicians take 18-24 months to become fully productive
For Plant Leadership:
  • Unplanned downtime costs $260,000/hour average in automotive
  • Maintenance labor costs rising 4-6% annually
  • 30% of maintenance workforce retiring in next 5 years
  • No visibility into true failure patterns across facilities

Why This Persists

Applying Incentive Mapping: Who profits from the status quo?
  • Legacy CMMS vendors (IBM Maximo, SAP PM, Oracle EAM) — locked customers into 5-10 year contracts; innovation would cannibalize maintenance revenue
  • Systems integrators — complexity means consulting fees; simplification threatens $2B+ services market
  • Middle management — opacity protects fiefdoms; data transparency threatens job security
  • Parts suppliers — reactive maintenance means emergency orders at premium pricing
  • The feedback loop is vicious: bad data → poor decisions → firefighting culture → no time to improve data → bad data.


    3.

    Current Solutions

    CompanyWhat They DoWhy They're Not Solving It
    IBM MaximoEnterprise asset management, work order tracking1990s architecture; requires 6-18 month implementations; $500K+ TCO
    SAP PMIntegrated ERP maintenance moduleDesigned for accountants, not technicians; mobile UX unusable
    UpKeepMobile-first CMMS for SMBGood UX but no intelligence layer; just digitized paper
    Fiix (Rockwell)Cloud CMMS with integrationsAcquired by industrial giant; innovation slowing
    MaintainXMobile work order managementChat-based which helps, but no predictive capabilities
    AuguryMachine health monitoringHardware-centric; doesn't help with work order intelligence
    SamsaraIoT fleet/equipment monitoringStrong on data collection, weak on maintenance workflow
    Applying Anomaly Hunting: What's strange about this landscape?
  • $15B+ spent annually on CMMS yet maintenance productivity hasn't improved in 20 years
  • Predictive maintenance startups raised $2B+ but address <10% of maintenance decisions
  • No major player has applied modern NLP to work order text—despite it being the richest data source
  • Cross-plant benchmarking doesn't exist, even within single companies

  • 4.

    Market Opportunity

    Market Size

    • Global CMMS/EAM Market: $6.4B (2025) → $12.1B (2030), 13.4% CAGR
    • Industrial Maintenance Services: $47B (US alone)
    • Unplanned Downtime Cost: $50B annually (US manufacturing)
    • Maintenance Labor Market: $38B (US industrial maintenance technicians)

    Why Now?

    Applying Counterfactual Analysis: If we tried this 3 years ago, what would be different?
  • LLMs didn't exist — parsing unstructured work order text was a research problem, now it's an API call
  • Edge computing wasn't mature — running inference on plant floor required expensive infrastructure
  • COVID accelerated digital adoption — manufacturers who resisted for decades suddenly embraced mobile/cloud
  • Workforce crisis became undeniable — 2.1M manufacturing jobs unfilled; can't hire your way out anymore
  • TAM/SAM/SOM

    • TAM: $47B industrial maintenance services
    • SAM: $8B addressable by software (scheduling, knowledge, workflow)
    • SOM: $400M initial target (mid-market US manufacturers, 100-5000 employees)

    5.

    Gaps in the Market

    Gap 1: Work Order Text Intelligence

    Current CMMS treats work order descriptions as dumb text fields. Reality:

    "Pump 3A making grinding noise again, same as last month when Joe fixed it"

    This sentence contains: equipment ID, symptom, failure pattern, historical context, tribal knowledge. None of this is structured or actionable in current systems.

    Gap 2: Predictive Scheduling (Not Just Predictive Maintenance)

    The industry obsesses over "predicting equipment failure." Far more valuable: predicting optimal maintenance windows, technician availability, parts inventory intersection, and production schedule conflicts.

    Gap 3: Knowledge Extraction and Transfer

    When a senior technician retires, decades of repair knowledge vanishes. No current system captures:

    • Undocumented failure modes
    • Workarounds for specific equipment quirks
    • Tribal knowledge about parts substitutions
    • Contextual repair sequences

    Gap 4: Cross-Facility Benchmarking

    A company with 15 plants has no way to know:

    • Which plant has best practices for conveyor maintenance?
    • Why does Plant A have 3x failure rate on the same equipment as Plant B?
    • What repair techniques work best for specific failure modes?

    Gap 5: Technician Enablement (Not Just Tracking)

    CMMS is designed to track technicians for management. Zero tools are designed to make technicians more effective:

    • No AR-guided repair assistance
    • No real-time parts location
    • No intelligent troubleshooting trees
    • No voice-to-work-order capture
    ---

    6.

    AI Disruption Angle

    The Transformation

    AI Maintenance Architecture
    AI Maintenance Architecture
    Phase 1: Intelligent Parsing
    • NLP extracts structured data from unstructured work orders
    • Automatic equipment identification, symptom classification, urgency scoring
    • Historical linking: "same issue as WO #43821 from 3 months ago"
    Phase 2: Predictive Scheduling
    • Multi-constraint optimization: equipment criticality × technician skills × parts availability × production schedule
    • Dynamic resequencing when priorities shift
    • Automatic parts pre-staging based on predicted needs
    Phase 3: Knowledge Graph Construction
    • Every completed work order trains the system
    • Equipment-specific repair playbooks emerge from aggregate data
    • Cross-facility best practice identification
    Phase 4: Autonomous Operations
    • AI agents handle routine work order creation and dispatch
    • Technicians focus on complex repairs requiring human judgment
    • System self-optimizes scheduling based on outcome data

    Distant Domain Import

    Applying structural analogies from unrelated fields:
  • Air Traffic Control → Maintenance Scheduling
  • - Both optimize scarce resources (runways/technicians) against dynamic constraints - ATC uses predictive sequencing with real-time adaptation - Import: "slot management" for maintenance windows
  • Medical Diagnosis → Failure Classification
  • - Physicians synthesize symptoms, history, test results into diagnosis - Import: "differential diagnosis" approach to equipment failures - Probabilistic reasoning about root cause
  • Wikipedia → Knowledge Capture
  • - Collaborative, incremental knowledge building - Version history preserves evolution of understanding - Import: maintenance wiki that learns from every repair
    7.

    Product Concept

    Core Product: WorkOrder.AI

    A. Intelligent Work Order Hub
    • Unified inbox for all work orders regardless of source
    • AI auto-classification: equipment, failure type, urgency, required skills
    • Smart routing to optimal technician with explanation
    B. Predictive Scheduling Engine
    • Visual schedule optimization across multiple constraints
    • "What-if" scenario modeling for production conflicts
    • Automatic resequencing when emergency work orders arrive
    C. Knowledge Brain
    • Equipment-specific repair knowledge base, auto-populated
    • "Similar repairs" suggestions on every work order
    • Technician-contributed tips and warnings
    D. Technician Companion App
    • Voice-first work order updates
    • AR-guided repair assistance for complex procedures
    • Real-time parts location and availability
    E. Analytics Dashboard
    • True cost of maintenance by equipment, failure type, shift
    • Technician productivity without surveillance feel
    • Cross-facility benchmarking (anonymized for multi-tenant)

    Key Differentiators

  • Non-invasive deployment — works alongside existing CMMS, doesn't require replacement
  • Time-to-value in weeks — not months/years like traditional implementations
  • Knowledge compounds — system gets smarter with every work order
  • Technician-friendly — designed to help them, not track them

  • 8.

    Development Plan

    Maintenance Cycle Comparison
    Maintenance Cycle Comparison
    PhaseTimelineDeliverables
    MVP8 weeksWork order ingestion, NLP classification, basic scheduling
    V1+6 weeksKnowledge graph, similar repair suggestions, mobile app
    V2+8 weeksPredictive scheduling, parts integration, analytics
    V3+12 weeksCross-facility benchmarking, AR assistance, voice capture

    Technical Stack

    • NLP: Fine-tuned LLM for industrial maintenance domain (Claude/GPT-4 + custom training)
    • Scheduling: Constraint optimization (OR-Tools, custom heuristics)
    • Knowledge Graph: Neo4j or custom graph store
    • Mobile: React Native with offline-first architecture
    • Integration: REST APIs for Maximo, SAP, UpKeep, Fiix connectors

    9.

    Go-To-Market Strategy

    Phase 1: Design Partners (Month 1-3)

  • Recruit 5 mid-market manufacturers (200-2000 employees)
  • Free deployment in exchange for feedback and case studies
  • Target: food/beverage, packaging, discrete manufacturing
  • Phase 2: Initial Revenue (Month 4-8)

  • Convert design partners to paid
  • Channel partnership with 2-3 CMMS vendors (be their AI layer)
  • Target $50K-150K ACV
  • Phase 3: Scale (Month 9-18)

  • Self-serve onboarding for SMB segment
  • Enterprise sales motion for Fortune 500
  • Industry-specific modules (pharma, automotive, food)
  • Acquisition Channels

    ChannelStrategy
    Maintenance conferencesSMRP, IMC, Reliable Plant — maintenance managers attend
    CMMS marketplacesApp stores for Maximo, SAP, UpKeep
    LinkedInMaintenance managers are highly active; industrial content performs
    Trade publicationsPlant Engineering, Reliable Plant, Manufacturing.net
    ReferralMaintenance community is tight-knit; word spreads
    ---
    10.

    Revenue Model

    Primary Revenue

    Subscription SaaS (per-site licensing)
    TierSitesPrice/MonthIncludes
    Starter1-3$2,500Core features, 5000 work orders/mo
    Professional4-10$7,500+ Advanced scheduling, knowledge graph
    Enterprise11+Custom+ Cross-facility benchmarking, dedicated support

    Secondary Revenue

    • Implementation services: $10-25K for enterprise deployments
    • Custom integrations: $5-15K per legacy system connector
    • Training: $2-5K per site for technician onboarding
    • Data services: Anonymized benchmarking reports to industry associations

    Unit Economics Target

    • CAC: $15K (blended across channels)
    • ACV: $75K (average enterprise)
    • Gross Margin: 80%
    • LTV/CAC: 8:1
    • Payback: 6 months

    11.

    Data Moat Potential

    What Accumulates Over Time

  • Work Order Corpus
  • - Every classified work order trains better classification - Industry-specific vocabulary and failure patterns - Equipment-manufacturer-specific knowledge
  • Repair Knowledge Graph
  • - Technician-contributed tips linked to equipment/failure types - Success rate data for different repair approaches - Parts substitution patterns
  • Scheduling Intelligence
  • - Which scheduling patterns minimize downtime - Technician skill-matching optimization - Production schedule conflict resolution patterns
  • Cross-Facility Benchmarks
  • - Anonymous comparison data across customers - Industry-specific performance baselines - Best practice identification

    Network Effects

    • Direct: More facilities → better cross-facility benchmarking → more valuable for each facility
    • Indirect: More work orders → better NLP → faster time-to-value for new customers
    • Knowledge: More technician contributions → richer knowledge base → better assistance → more contributions

    12.

    Why This Fits AIM Ecosystem

    AIM Alignment

    This opportunity fits the AIM thesis perfectly:

  • Fragmented supplier market — thousands of maintenance service providers, no standardization
  • Offline-heavy workflows — still paper forms and clipboard inspections
  • High-trust transactions — equipment downtime costs are massive; buyers need confidence
  • AI-native advantage — LLMs transform what's possible in work order intelligence
  • Data compounds — knowledge graph becomes defensible moat over time
  • Potential AIM Integration

    • maintain.aim.in — Maintenance services marketplace
    • Cross-reference with parts suppliers on AIM network
    • Technician talent marketplace integration
    • Equipment dealer integration for service history

    Synergies with Existing AIM Properties

    AIM PropertyIntegration
    thefoundry.inIndustrial equipment procurement → warranty/service data
    niyukti.inMaintenance technician hiring/staffing
    forx.inCMMS software discovery and evaluation
    refurbs.inRefurbished parts for maintenance
    ---

    ## Verdict

    Pre-Mortem: Why This Could Fail

    Applying Falsification:
  • Enterprise sales cycles — 12-18 months in manufacturing; cash runway pressure
  • Integration complexity — every plant has unique CMMS customizations
  • Change resistance — maintenance culture is conservative; "if it ain't broke"
  • Data quality — garbage in, garbage out; work order text may be too poor to parse
  • Competition awakening — IBM/SAP could acquire their way to capability
  • Steelmanning the Incumbents

    Why IBM Maximo might win:
    • Already installed in 40% of large manufacturers
    • Billions to invest in AI if they choose
    • Trusted vendor for risk-averse buyers
    • Integration with broader IBM AI portfolio
    Counter: IBM's business model depends on complexity. Simplifying maintenance would cannibalize their $2B+ services revenue. Innovator's dilemma is real.

    Bayesian Confidence Assessment

    FactorPriorEvidencePosterior
    Market exists70%$50B downtime cost, clear pain90%
    Technical feasibility60%LLMs proven on similar unstructured text85%
    GTM viable50%Maintenance community tight-knit, conferences work70%
    Defensibility40%Knowledge graph moat unclear55%
    Team risk50%Requires domain + AI + enterprise sales50%
    Opportunity Score: 8/10

    Final Assessment

    Industrial maintenance work order intelligence represents a generational opportunity to transform a $47B market that has seen essentially zero innovation in 20 years. The convergence of LLM capability, workforce crisis, and digital adoption creates a rare "why now" moment.

    The winner in this space will not be the company with the best algorithms, but the one that accumulates the most repair knowledge and builds trust with the maintenance community. This is a knowledge compounding game, and the first mover with strong execution can build a durable moat.

    Recommendation: High priority for AIM ecosystem development. Consider as flagship vertical SaaS play alongside marketplace expansion.

    ## Sources

    • McKinsey: "The future of maintenance for distributed fixed assets" (2024)
    • Deloitte: "Predictive Maintenance and the Smart Factory" (2025)
    • Plant Engineering: "Maintenance Technology Study" (2025)
    • Gartner: "Magic Quadrant for Enterprise Asset Management" (2025)
    • Industry interviews: 3 maintenance managers, 2 CMMS consultants (Jan 2026)
    • ARC Advisory Group: "Industrial Maintenance Market Analysis" (2025)